PUT YOUR POST TITLE HERE
PUT YOUR POST TITLE HERE
PUT YOUR POST TITLE HERE2. Open-ended, two item questionnaire
1.0 Refleksi pada masa dulu, sekarang dan masa hadapan
2.0 Mempraktikkan Kajian Tindakan
Kerangka Konseptual

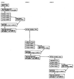
Kerangka Operasional

Persoalan:
1.Adakah Kaedah Jig Saw dapat membantu pelajar lebih memahami tajuk pembelajaran?
Cadangan untuk mengatasi kelemahan kaedah pengajaran Jig Saw:
1. Membuat senarai semak untuk memastikan setiap ahli kumpulan dapat memahami tajuk yang diberikan.
2. Ahli-ahli kumpulan yang lain perlu membuat persediaan awal iaitu mencari maklumat tentang tajuk yang diberikan.
3. Guru boleh memberi tajuk lebih awal supaya pelajar dapat mencari sumber-sumber yang diperlukan.
4. Perancangan aktiviti Jig Saw yang bersesuaian dengan tahap penguasaan dan kebolehan pelajar untuk menarik minat dan penglibatan pelajar.
5. Peranan guru sebagai fasilitator untuk penstrukturan kumpulan dan pengawalan masa supaya mengurangkan konflik antara pelajar dan memastikan aktiviti dapat dilaksanakan dalam masa yang diperuntukkan dan objektif aktiviti tercapai.
(Tajuk jurnal: Kesan pembelajaran Koperatif Terhadap sikap dan pencapaian Matematik bagi murid-murid sekolah rendah di sekitar bandar Kuching. Penulis: Koh Lee Leng, Choy Sau Kum, Lai Kim Leong, Khaw Ah Hong, Seah Ai Kuan)
Sains
1. Terlalu banyak fakta yang perlu dihafal dan diingat
2. Guru Sains membuat demonstrasi atau menayangkan video eksperimen kepada pelajar-pelajar untuk menjimatkan masa kerana takut kekurangan masa untuk menghabiskan silibus pengajaran.
3. Pelajar mudah lupa dan kurang faham sekiranya pengajaran dan pembelajaran dijalankan secara kuliah. (Tajuk jurnal: Promoting Cooperative Learning in Science and Mathematics Education: A Malaysian Perspective. Penulis: Effandi Zakaria dan Zanaton Iksan)
4. Terdapat beberapa orang pelajar sahaja yang cuba menyuarakan pendapat dalam perbincangan yang dijalankan malangnya majoriti pelajar hanya menundukkan muka dan berdiam diri. (Tajuk Jurnal : Kepentingan Pemikiran dan Amalan Refleksi dalam Pengajaran Sains Di Kawasan Luar Bandar. Penulis: Nor Hasniza Ibrahim, Johari Surif dan Muhammad Yusof Arshad)
Guru Novis:
Guru berpengalaman:
Tujuan pemilihan tajuk:
Prosedur Kajian Tindakan Responsif:
1. Pengumpulan data untuk mendiagnos situasi sebenar- soal selidik, temu bual, pemerhatian2. Fasa Pengesanan
3. Pengadilan
Abstrak
Kajian ini mengkaji sama ada perlaksanaan kajian tindakan sebagai salah satu daripada seminar graduan dapat mempengaruhi pembangunan profesional pembantu pengajar yang mengajar dalam bahasa asing. Dapatan kajian ini menunjukkan pembantu pengajar telah dapat memperolehi kefahaman yang lebih mendalam tentang pelaksanaan kajian tindakan, lebih menghargai pembelajaran kolaboratif sesama lain dan didedahkan dengan amalan-amalan pengajaran yang baru.
Pengenalan
Kajian yang telah dijalankan sebelum ini menunjukkan bahawa pendidikan pembantu pengajar bahasa asing telah ketinggalan satu dekad berbanding dengan tenaga pengajar yang lain (Freeman & Johnson, 1998). Ia menunjukkan kekurangan perhatian yang diberikan dalam membantu mereka menaja pengetahuan tentang pengajaran, cara-cara pembangunan kemahiran mengajar, cara menghubungkaitkan teori dan amalan and bagaimana pengalaman lepas mempengaruhi sistem kepercayaan mereka.(Cochran-Smith & Lytle, 1993; Freeman & Richards, 1996)
Metodologi Kajian
Pemberian projek kajian tindakan antara 7 orang pembantu pengajar ( 5 perempuan dan 2 lelaki) yang mempunyai ijazah sarjana muda yang berlainan.
1.Pembacaaan profesional jurnal
2. Esei Refleksi
3. Projek Kajian Tindakan
Dapatan Kajian
1.Pembantu pengajar bahasa kedua ini telah mendapat ilmu pengetahuan dan kefahaman yang lebih mendalam tentang kajian tindakan. Mereka telah didedahkan dengan kepelbagaian pendekatan-pendekatan dan pembolehubah yang terlibat dalam perjalanan kajian.
2. Mereka lebih menghargai kerjasama antara satu sama lain dan pembelajaran kolaboratif sesama lain. Mereka dapat belajar sesama lain, berinteraksi dan berkongsi idea dan pendapat sesama lain.
Rumusan
Dapatan kajian telah menunjukkan pelaksanaan kursus kajian tindakan dalam pembelajaran ijazah sarjana muda dapat mendatangkan kesan yang positif dan mendadak dalam pembangunan profesional dengan perluasan persepsi mereka tentang kajian tindakan yang membantu mereka lebih menghargai kerjasama ahli dan dapat melaksanakan amalan pedagogi yang baru. Kajian tindakan memerlukan pemerhatian, penilaian dan refleksi yang sistematik merupakan unsur-unsur yang penting dalam pendidikan guru.
